Simple & Cost Effective Two-Axis Robotic Arm. Team 003-4. ECE342-S23

3D Printing
Arduino
Robotics
Junior Design

This is the two-axis robotic arm project for Junior Design II (ECE 342) Spring 2023. This project aimed to have a fast, accurate, and easily interfaceable drawing robot. Our created system can draw 4 inches per second, draw a 10-inch line, and is less than $60 to build (if you already own a 3-D printer). To use the arm, the user types G-code commands in the Python command line to control the robot The physical construction of the build was fully 3-D printed using PLA plastic and is inspired by SCARA topology. It uses two S3003 Servo Motors to give it two-axis of freedom. The angle calculation to correctly move the arm involves reverse kinematics and is fairly complicated. The selected microcontroller was an Arduino Uno, and the standard pyfirmata library was used to give the Python code access to the Arduino. Some key challenges include changing our block diagram late into the project, integrating our blocks late, and PCB shipment issues. When we were starting the project, we had difficulty evenly dividing the project into 6 blocks, resulting in revisions after our block 1 check-offs. This resulted in some miscommunication in our interfaces and made integrating everything difficult.

0 Lifts 

Artifacts

Name Description
CAD Models CAD Models of the Base, Base-arm, and Arm-arm in Fusion 360.   Download
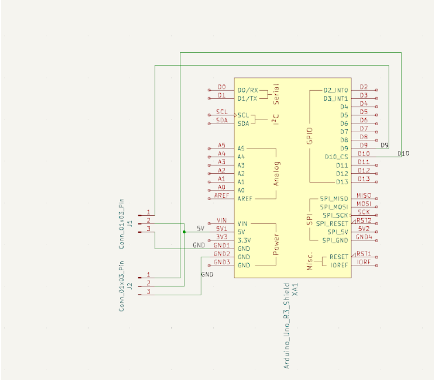
PCB Schematic Schematic of the PCB used for the project.   Download
Code for Arduino The code includes all the functions that can achieve the requirements. For example, initializing the setting, assigning PINs, calculation for angles for both motors, making linear functions, and drawing 5 different shapes.   Download
Project Summary Summary of the Project.   Download
Project Video Link to the Project Video.   Link
Feedback