20 second motion triggered countdown timer 2020-2021

C++
3D Printing
Arduino
PCB

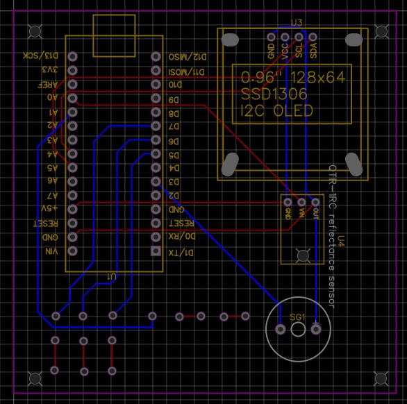
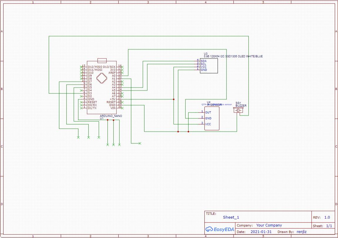
A timer countdown that is activated by motion sensors counts 20 seconds. This project will be mounted near a sink/faucet to ensure the user washes their hand for 20 seconds as recommended by the World Health Organization and the CDC to ensure proper handwashing. The system will be powered using a single 9V battery that is easily replaceable. The countdown will display on a screen and will also have a sound to alert users when the timer starts/stops. The system is fully enclosed to provide water protection from splashes when washing hands. The enclosure and PCB are custom designed and built by the team specifically. The system uses a 0.96 inch OLED display to show the 20s countdown and a PIR motion sensor to activate the system when a person waves their hand across the screen. The system is capable of being mounted to either a wall via screws or a mirror with double-sided tape, overall costing less than $15. Some further improvements that could be made are a larger OLED display to be read from even farther away, greater waterproofing, a lower price margin, and a greater battery life exceeding the current 30-day limit.

3 Lifts 

Artifacts

Name Description
Arduino code the main code of the device.   Link
System Enclosure the enclosure that protects the PCB and components from water and heat damage as well as making it mountable.   Download
Schematic the schematic of the PCB   Download
Project Summary Video A video summarising the work done on this project and a system demonstration showing the project built and functioning.   Link
Executive Summary the executive summary file of 20-second motion-triggered countdown timer   Download
Project Closeout the project closeout file of 20 seconds motion-triggered countdown timer   Download
Bill Of Materials This is a bill of materials of all the items purchased for the system proving its less than $15 cost.   Download
Feedback