Underwater ROV 2019-20

A neutrally buoyant underwater ROV (Remotely Operated Vehicle) designed with the goal of being able to un-plug a connector autonomously after being driven by a user to a work site. The ROV is powered by a custom designed on-board, rechargeable battery and uses five thrusters and a servo driven manipulator to accomplish its tasks. It is tethered to an on-shore computer and communicates with this computer using its Raspberry Pi on-board computer. The two computers send control messages using ROS (Robot Operating System). All of this makes the ROV a highly configurable platform for future research.

0 Lifts 

Artifacts

Name Description
Project Website The underwater ROV project website.   Link
BOM Cost analysis for different versions of the project.   Download
Project Timeline Proposed Project Timeline   Download
System Requirements Underwater ROV system requirements.   Download
Top Level Block Diagram Block diagram of the underwater ROV systems.   Download
Power Budget An estimate of the power used by all systems.   Download
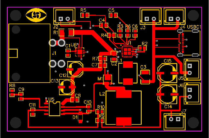
Power Delivery PCB Layout This is the PCB layout of the power delivery system.   Download
Power Delivery Schematic The underwater ROV power delivery system schematic.   Download
Battery Picture This is a picture of the fully assembled battery.   Download
Project Summary Video A video that provides a full overview of the project   Link
Project File Repository The project google drive.   Link
Feedback