Portable sun tracking solar panel 2019-20

3D Printing
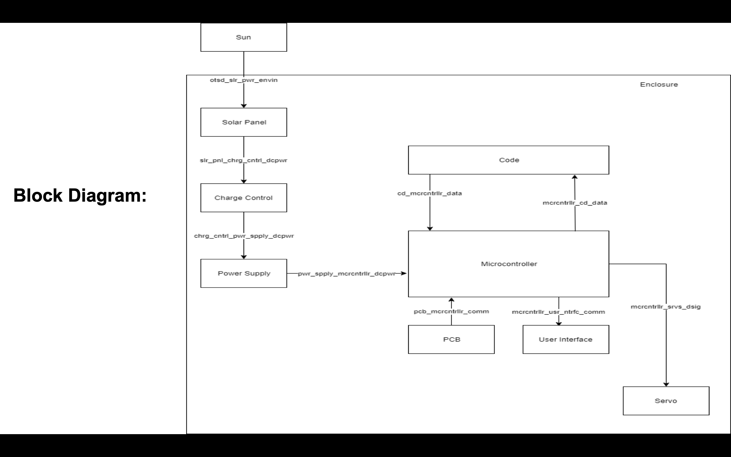
System Design
System Testing
Arduino
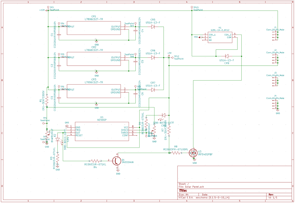
PCB
Enclosure
Research
Matlab
Hardware Verification
Documentation
Technical Writing
Accelerometer
Solar Panel
Hardware
Sustainability

Built a prototype of a portable solar panel with automatic tracking of the sun. The unit has a battery protection system to protect it from overcharging over-discharging and any shorts. It will have methods of adjusting the tilt and rotation of the panel to maintain an orientation perpendicular to the incoming sunlight. The user needs only position the unit so that it generally points south (northern hemisphere), and is level to +/- 15 degrees. The controller uses time, location, and measurement of the panel position parameters to adjust the position of the panel (tilt and rotation) to track the sun within +/- 10 degrees. The system is also waterproof and can withstand between 32F and 100F.

0 Lifts 

Artifacts

Name Description
Project Website This website contains all the important details and artifacts of the project.   Link
Final Project Video This is the final project summary video contains a project summary and a demonstration of the system operation.   Link
Feedback