PC Controlled Power supply 02 ECE342-SP22

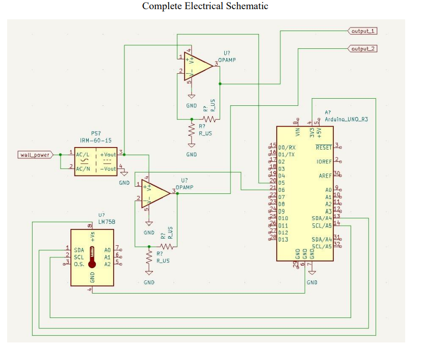
This programmable power supply takes 120VAC wall power and converts it to usable DC power ranging from 2-14v with a max current of 1.5A. Our power supply is composed of a AC->DC rectifier, an Arduino R3 as our microcontroller, an LM75A heat sensor for our safety requirement, and an op amp for each channel. We used a LM358N combined with a custom designed PCB for mounting and installation. Our project taught us a lot about the design process and how to handle unexpected challenges. The experience of our BJT failing has shown us that multiple option are needed incase our preferred method does not work out. This experience also taught us the importance of teamwork, even though we had many setbacks we were able to end our term with a fully functional power supply that we built from scratch!

0 Lifts 

Artifacts

Name Description
project summary explanation of project goals, experience, and lesson learned   Download
block diagram Shows the logical flow of the system, as well as key components. Give insight to how the systems components work together to complete the desired end goal.   Download
schematic complete electrical schematic   Download
PCB PCB schematic   Download
internal of power supply a look inside the enclose of the components that make of the power supply.   Download
project summary video A brief description of the project and our experience.   Download
Feedback