SD-Card G-Code Parse Bot

Winter 2026

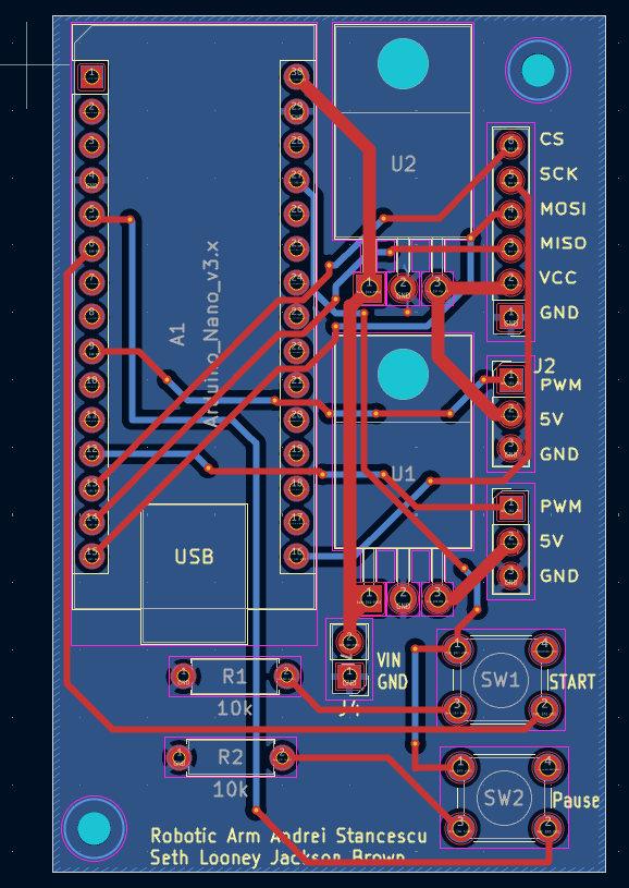
The intended use of our robotic system is for an arm to draw lines on a piece of paper coming from a Python GUI as user input. It also incorporates horizontal, vertical and diagonal lines. The SD-Card bot was built with 2 servo motors and an Arduino nano. It takes in three inputs mainly in terms of buttons; these include the start and pause buttons. The other user input is the sd card which takes a moves.txt file containing all the G-code commands from the graphic user interface. One accomplishment was the GUI interface which allowed the user to use a sketchpad to draw the robotic arm output. This was very intriguing as we were still able to pass G-code commands through. We also created a PCB to handle the dcpwr module which was impressive given our knowledge from JD1. A main challenge was getting the Arduino Nano to understand the parsed G-code in the .txt file. Sometimes, the robotic arm system wasn't able to draw a straight line or 4 inches per second due to issues with the .txt->parser->servos communication.

8 Lifts 

Artifacts

Name Description
Robotic Arm System Document System Level Document For 2-Axis Robotic Arm   Link
Project Summary Project Summary Document   Download
GitHub Repository Github Repository for the Code   Link
Project Summary Presentation Video Walkthrough of our successes and failures   Link
System Verifications Some quick explanations of our system verifications   Link
Feedback