Internet of Things Temperature Controller Group 2 2019-2020

Operations / Cloud
Enclosure

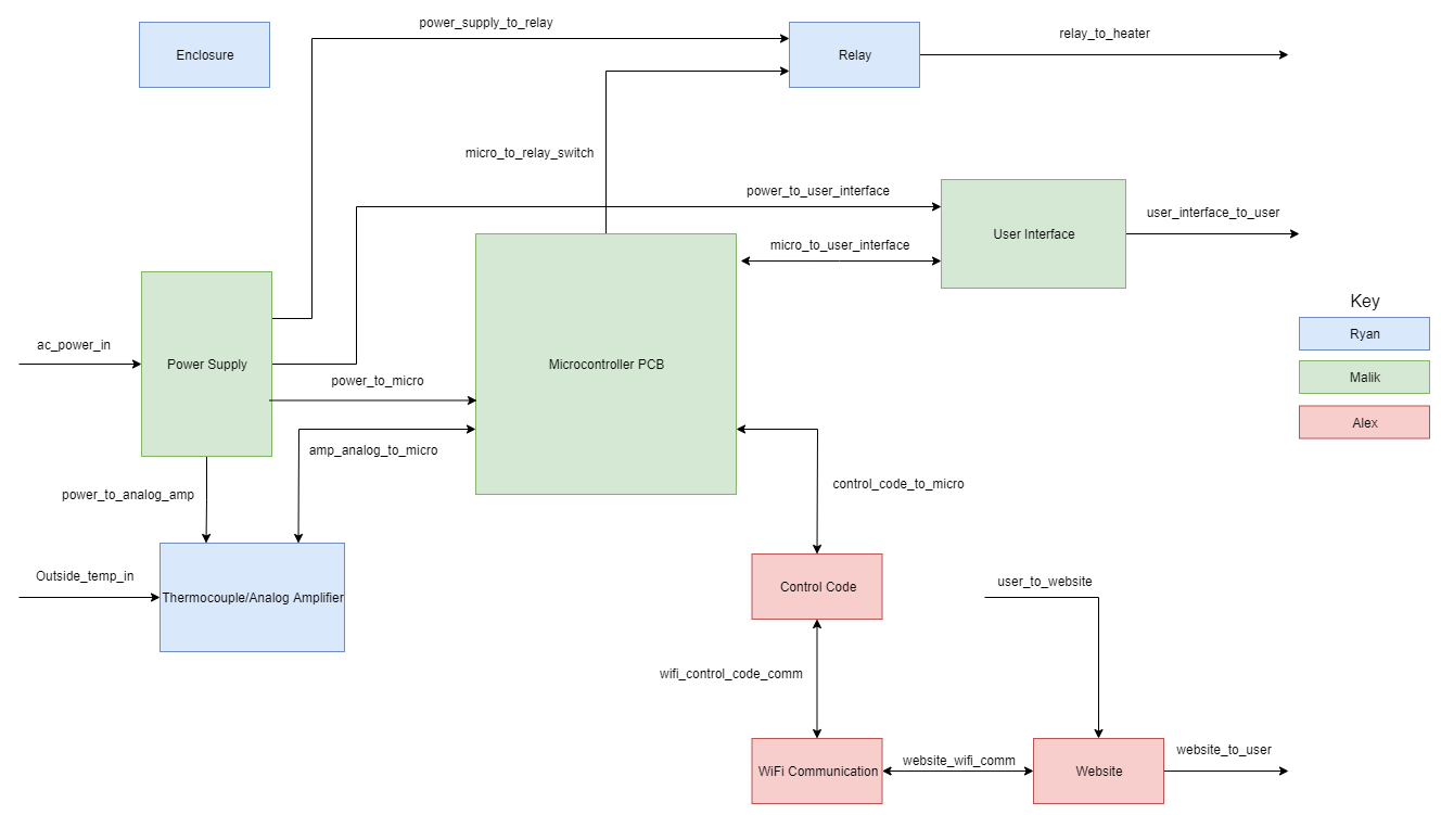
Our project is a temperature controller that will be used to measure and control heating in an industrial process. This system will be allow for the user to monitor and control the set temperatures with a display on the device and through a web service. This device will be consistently updating the website for remote monitoring, and it will have the option for push emails in case of errors at the location of the controller. The range of temperatures this device will be controlling is from 0-1000°C within 1% or 2°C, whichever is greater.

0 Lifts 

Artifacts

Name Description
Internet of Things Temperature Controller Project Site Project Main Site that covers ours process and creation of our senior project.   Link
Project Final Video A video covering the overall project, with a system walkthrough and explanation.   Link
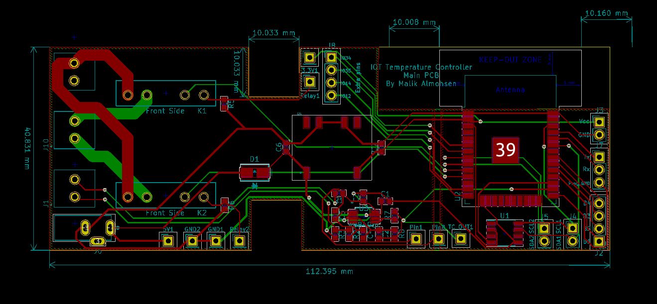
Artifact Repository Collection of schematics, models, and other necessary information to recreate our project.   Link
Feedback