Solar Charge Controller with Bluetooth and USB Interface ECE342-Sp20

Solar Panel
Sustainability

A solar charge controller regulates the voltage from a solar panel to ensure that the panel is outputting at the max power point. Our project uses an MPPT algorithm and outputs data both through a screen and to a connected app.

0 Lifts 

Artifacts

Name Description
Black Box Diagram Black box overview of system   Download
Interface Definitions Inputs and outputs for each block of system   Download
Block Diagram Block diagram of system   Download
System Requirements Customer and engineering requirements for system   Download
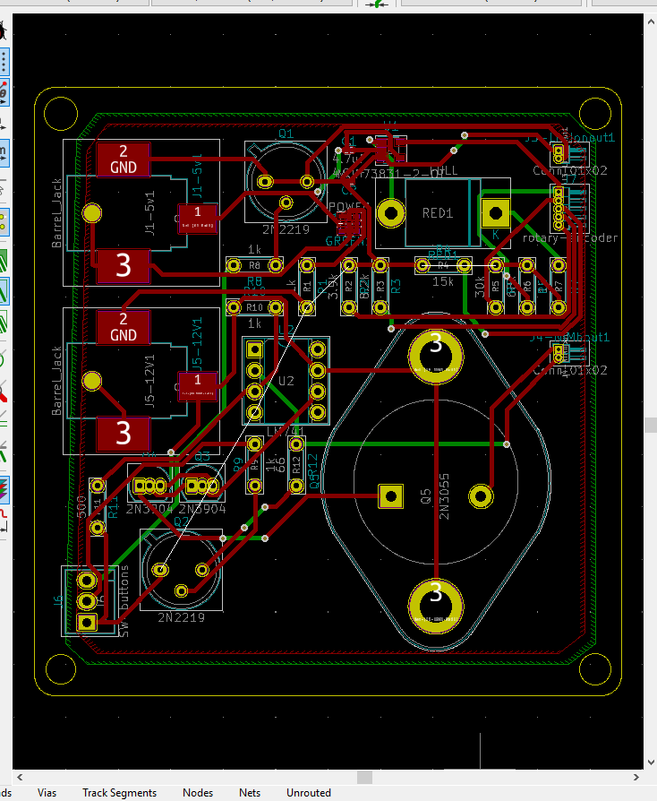
Buck Converter PCB PCB layout for buck converter   Download
Buck Converter BOM BOM for buck converter   Download
Buck Converter Schematic Circuit diagram of buck converter   Download
MPPT Microcontroller Schematic Pin out for MPPT micro-controller   Download
MPPT BOM BOM for MPPT   Download
MPPT Arduino Code Code for MPPT algorithm   Download
MPPT Flow Chart Flow chart outlining operation of MPPT algorithm   Download
MPPT Code Code file for MPPT algorithm   Download
Overcharge Protection BOM BOM for overcharge protection circuit   Download
Overcharge Protection PCB PCB layout for overcharge protection circuit   Download
Overcharge Protection Schematic Circuit diagram of overcharge protection circuit   Download
Sensor BOM BOM for sensing circuit   Download
Current & Voltage Sensing Simulation LTSpice simulation of current and voltage sensors   Download
Sensing Circuit Schematics Circuit diagrams for current and voltage and thermal sensing circuits   Download
INA117 Model LTSpice model of INA117   Download
Thermal Sensing Simulation LTSpice simulation of temperature sensor   Download
Visual Output Android Code Android code for visual output app   Download
Visual Output Arduino Code Arduino code for visual output LED screen   Download
Visual Output/USB BOM BOM for visual output and USB interface   Download
Visual Output/USB Schematic Pinout and schematic for visual output and USB interface   Download
Charge Distributor PCB PCB layout for charge distributor circuit   Download
Charge Distributor PCB Model 3D model of PCB for charge distributor circuit   Download
Charge Distributor BOM BOM for charge distributor   Download
Charge Distributor PCB File Eagle file for PCB layout of charge distributor circuit   Download
Charge Distributor Schematic Circuit diagrams for charge distributor circuit   Download
Enclosure Model #1 View #1 of system enclosure   Download
Enclosure Model #2 View #2 of system enclosure   Download
Project Summary Project Summary   Download
Project Description Project Description   Download
Developer Guide Developer Guide   Download
Feedback