Camera Validataion System (senior project)

C++
Web
OpenCV
Computer Vision
3D Printing
Linux
Enclosure

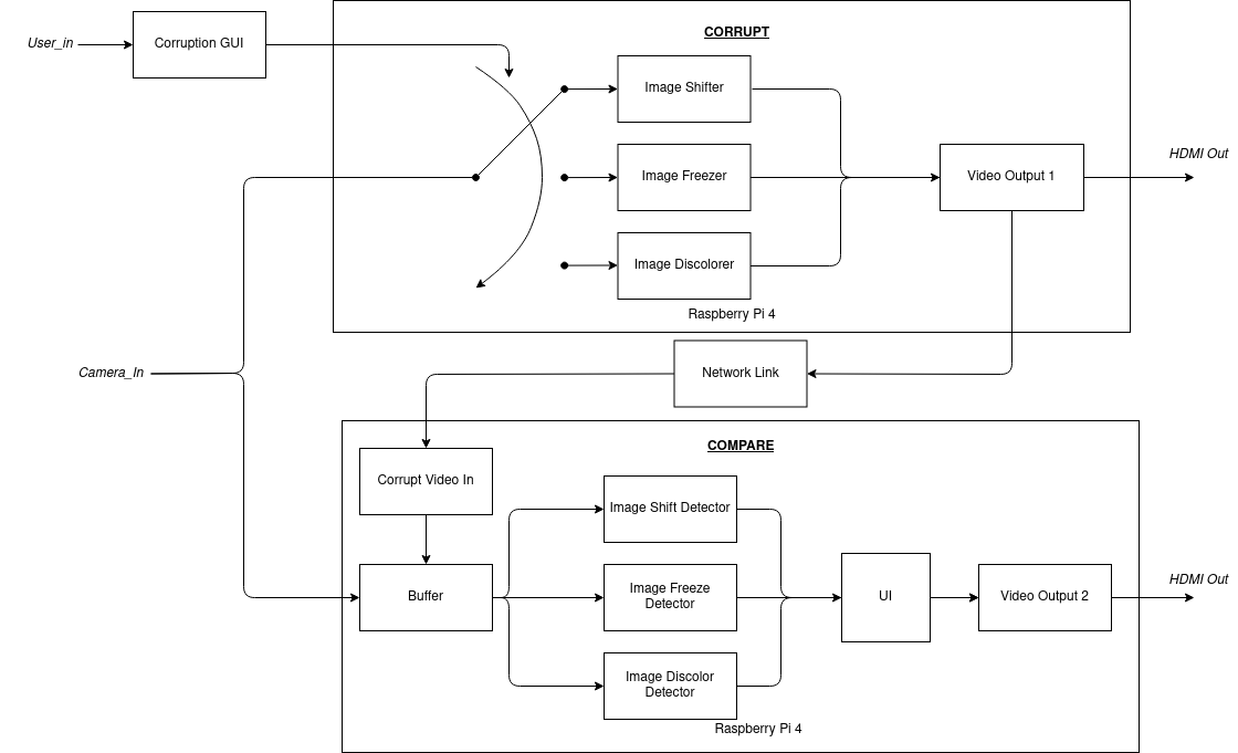
This is my senior project, in collaboration with Aaron Walder and Samuel Dorning on the ECE team, as well as Kamron Ebrahimi, Dafei Du, and Huang Pu on the CS team. The purpose of this project is to create a hardware validation system that allows an off-the-shelf camera sensor and off-the-shelf processing module to be used in safety-critical applications. As a proof of concept, this project implements a simulated processing module, which applies certain types of corruption to a camera signal when directed to do so by the user. A verification module accepts a copy of the original camera signal along with the possibly corrupted signal from the processing module, and then decides whether the video signal is currently being corrupted or not. My primary responsibilities in this project are designing and manufacturing the 3d-printed enclosure, coding the graphical user interface, and coding/debugging parts of the image processing code.

0 Lifts 

Artifacts

Name Description
Block Diagram A block diagram showing the flow of data through the two Raspberry Pis   Download
Engineering Requirements A list of engineering requirements for the project   Download
Feedback