USLI Avionics/Payload

Our project is to design and manufacture a rocket to attend the NASA Launch competition. My team is specifically working on the avionics for the payload the rocket itself. This year's payload is a device that can take panorama picture and send it back to the base station.

0 Lifts 

Artifacts

Name Description
Full Scale Launch 1 Full Scale Launch 1   Link
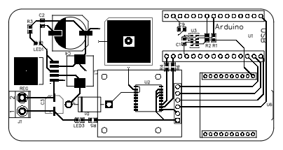
PCB_Avionics A PCB layout picture of the Avionics board   Download
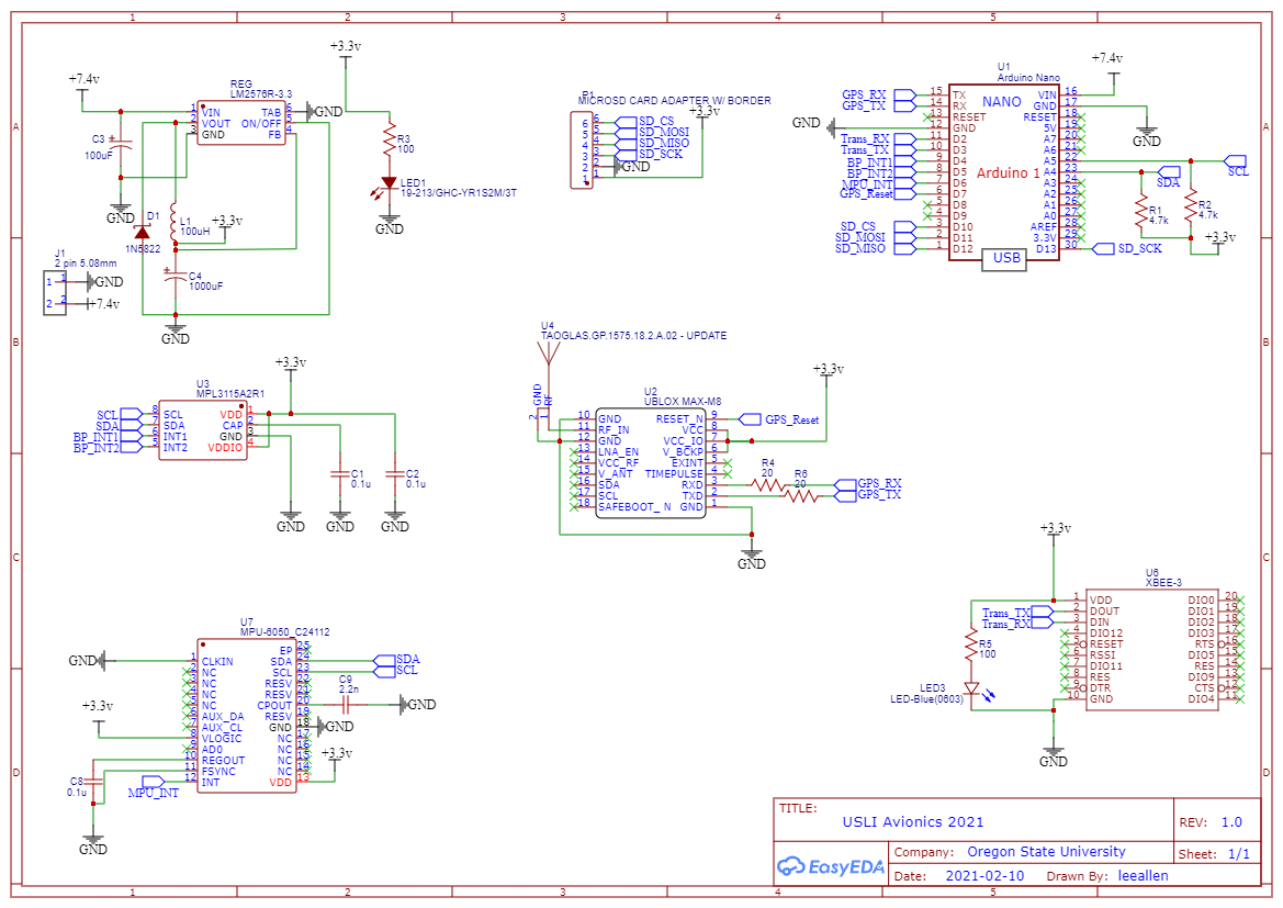
Schematic_Avionics A Schematic of the Avionics board   Download
BOM_Avionics BOM list of Avionics Board   Download
Feedback