Object Detector

C
3D Printing
Hardware Verification
Junior Design
Winter 2026
Git
Espressif IDF
FreeRTOS
CMakeNinja
ESP32
LM386

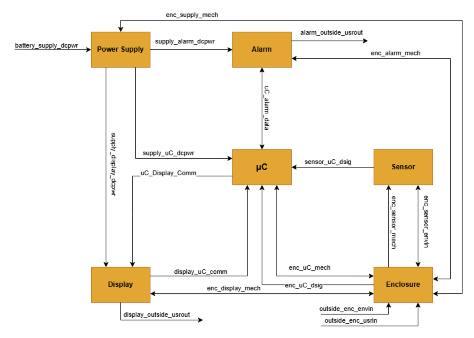
In today's world, we are surrounded by electronic devices, which are staples of modern existence. While useful, and in some cases indispensable, these devices can bring out compulsive behaviors in users that may diminish their overall quality of life. Our simple object detector provides a portable, user-friendly solution for breaking device-oriented habits and unintentional use of technology. Simply set the amount of time you want to be device-free, place it on the sensing platform, and any attempt to use it will be met with a loud alarm until the device is returned. The object detector uses an older generation ESP32 dev board and off-the-shelf components to keep costs low and make this device an obtainable piece of open-source hardware for DIY enthusiasts. It uses standard Cherry MX mechanical keyboard switches, a mini speaker, and a 0.96" monochrome OLED display. This is all brought together under a 3D printable enclosure and runs off a 9-volt battery. The firmware is written in C and utilizes the FreeRTOS operating system to make the most of the ESP32's dual-core processor, providing snappy button response and zero lag on environmental input. This project provided us an opportunity to practice with popular industry tools, such as Autodesk, GitHub, real-time operating systems, and KiCad. By delegating defined blocks of this project amongst our group, we gained experience with developing elements of a project in parallel, without losing sight of the big picture. This required not only focusing on our own tasks but also having a wider awareness of how everything will interact and come together. This was accomplished by detailed group communication every step of the way, having regular meetings and cloud communication platforms to stay on the same page.

2 Lifts 

Artifacts

Name Description
GitHub Version control of firmware and design files.   Link
Algorithm Flowchart Main firmware program algorithm diagram   Download
Video Presentation A video where we describe key aspects of our project's development.   Link
Feedback