Mobile Platform for Research 2019-20

Every year, Medicare provides electric wheelchairs for covered individuals in need. Many medical supply businesses do not accept used electric wheelchairs, as insurance often does not cover providing used chairs to new patients. Those wheelchairs are often recycled when no longer needed. Our group undertaking a 9 month project as a part of the senior capstone program. The goal is designing the initial stage of an inexpensive autonomous system that can convert used electric wheelchairs into a campus delivery robot. This will allow OSU to repurpose used wheelchairs that would otherwise be recycled and scrapped, potentially saving resources and energy. This project will provide the first step to a useful tool for OSU and potentially save the energy that goes into recycling a wheelchair. The project will also provide an opportunity for the students to build upon their technical engineering skills, gain experience working in teams, and presenting their work to a diverse audience. This website will be updated throughout the project and will be a window into our process.

0 Lifts 

Artifacts

Name Description
schematic IMU block Schematic   Download
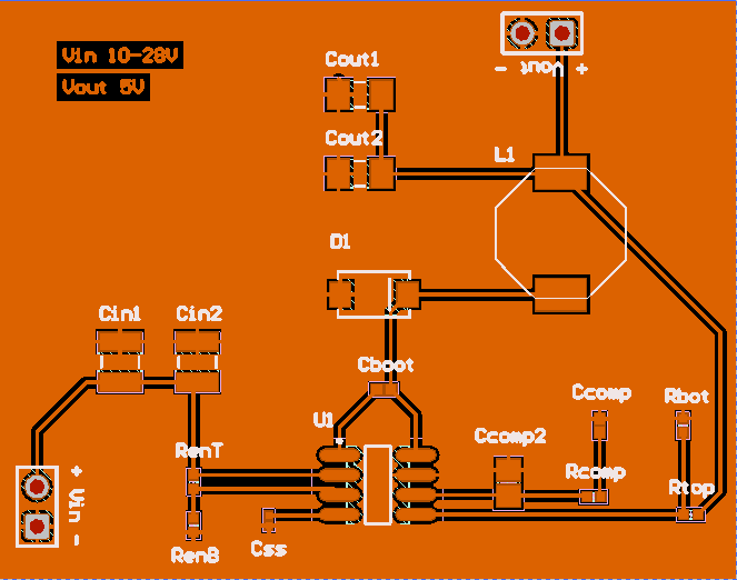
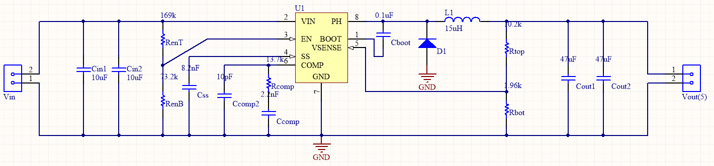
Power Regulator Schematic 24V to 5V Switching Power Regulator   Download
Power Regulator PCB Layout PCB Layout of 24V to 5V Switching Power Regulator   Download
Indicating Beacon Breadboard Show the connections of the Indicating beacon on a breadboard   Download
Indicating Beacon Schematic Indicating Beacon Schematic pdf   Download
Team website website to present project details   Link
Project Google Drive Repository containing project artifacts   Link
Expo Poster The poster for Expo   Link
Feedback