OSU HALE Project 2020-2021

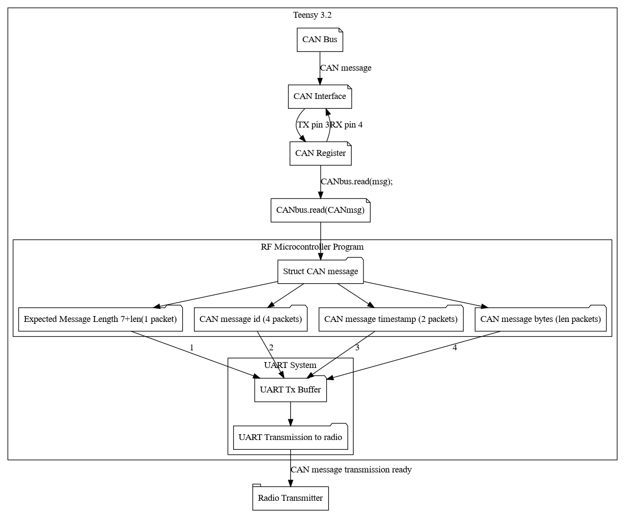
This capstone project is for Oregon State University High Altitude Liquid Engine Program. The work completed in this project includes the development of the Test Stand Control system which allowed the HALE team to test the first liquid engine in the state of Oregon. Additional work for this project includes PCB designs for the Avionics system and research into designs for future needs. The intended use of this project is to provide a level of background information, prototypes and our design choices/recommendations that allows the following teams a smooth transition into the HALE team ready to continue our research and begin building the systems. The Test Stand Control system was implemented using LabView software for data acquisition and display. The most notable achievements of this project are the successful hot fire of the HALE rocket due to the efforts of Karsen Burson; the design, assembly and successful testing of a CANbus interface system by Gabriel Schafman and the successful assembly and testing of a CANbus distributed network by Anthony Minniti.

0 Lifts 

Artifacts

Name Description
HALE First Hot Fire Test In addition to Karsen's work on the development of the controls she also actively participates in propulsion testing. This includes analyzing data for sensor calibrations, troubleshooting, and monitoring the software performance. The link provided for this artifact is the video of the first hot-fire test completed on April 13th, 2020 which used the controls Karsen has been developing.   Link
Project Closeout This document contains timeline of our project thus far, a review of our engineering requirements, future recommendations for the team continuing the work on this project and a statement of the cultural and social impacts of our design.   Download
Showcase Video Group 8: AIAA HALE Rocket Avionics Showcase Video   Link
Executive Summary This is the executive summary.   Download
Feedback