Battery Powered Melody Machine ECE342-Sp20

In this project we created a battery powered music box that can play 2 pre-recorded songs or create a song based on a user singing into the microphone. At the heart of the box is an Arduino Uno which does all audio file computations and interactions with the peripherals. Song data is stored on an SD card which communicates with the Arduino via an SD Shield. This data can be quickly accessed by the Arduino, and the frequency of the songs are calculated using an autocorrelation algorithm. The audio is played on a speaker, which features a volume knob and a mute switch. Additionally, optimizations in the order of computations allows the entire system to use a single Arduino. This, along the option of over an hour of battery power, creates a small, easy-to-use music box that can be taken anywhere.

0 Lifts 

Artifacts

Name Description
Main PCB Schematic Eagle Schematic File for main board   Download
Main PCB Board File Eagle file for PCB of main board   Download
Battery Board File Board file for battery   Download
Battery Board Schematic Schematic for Battery Board   Download
LED Code C++ code I used to program the addressable LED array   Download
Case .stl File File of case ready for 3D printing   Download
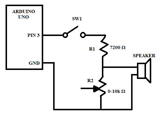
Audio Output Schematic Schematic for speaker circuit   Download
Project Summary Document detailing our design goals, project timeline, and lessons learned   Download
Top-Level Block Diagram Block diagram of the project with assigned collaborators   Download
Black Box Block Diagram Block diagram describing inputs and outputs of the system   Download
Frequency Detection and Interface Code Handles playback of songs and frequency detection   Download
Microphone and Data Management Code Handles recording audio and data storage read/write   Download
Bill of Materials Bill of all materials used in the project with datasheets   Download
Interface Definitions Table of interfaces between component blocks   Download
Customer and Engineering Requirements Requirements specified for the project   Download
Developer Guide This is a guide PDF designed to help thoroughly explain the Melody Box to a general user or technician   Download
Feedback