Sensor-Activated Countdown Timer (SACT) - Group 04

C++
C
3D Printing
Analog
System Design
System Testing
Enclosure
Documentation
Technical Writing
Junior Design
Audio
Winter 2026

This Sensor-Activated Countdown Timer (SACT) is timer-detection device that monitors the presence of an object and manages the countdown timer that automatically responds when the object is removed. The purpose of this device then is to help the user to keep track of time when an arbitrary object is nearby. When the object moves out of the detection range, the device immediately halts the countdown progress and alerts the user with an alarm. To achieve this specific functionality, our device utilizes various key technologies. First, the ESP32 microcontroller is the most important component as it processes data from other subcomponents and handles the digital communication between them through I2C protocols, pulse-width modulation signal, and general digital signals through its GPIO pins. The distance sensor we use is the VL530LX, which uses a measure technology called Time-of-Flight (ToF), emitting infrared laser pulses to measure the proximity of an object. The seven-segment display gives real-time visual output by showing the remaining countdown time, while the piezo buzzer produces a 440 Hz alarm tone when a monitored object is removed. The NCP1117-5.0 voltage regulator is a linear regulator that converts a DC input into a stable 5-V input voltage, powering up the entire system. For this project, one of the accomplishments that our group were to able to achieve is designing is our block documents as well as the system-level document. We have been able to incorporate our relevant properties into specific testing plans to verify individual components. We have also been able to gain various technical knowledge when designing our project, especially when it comes to configuring analog signals to produce a desirable frequency. Still, we also encountered several challenges. One of the biggest challenge that we experienced was working with 3-D printing program to create an enclosure for the system. No member in our group had experience with 3-D printing, and we started working on this aspect of the project quite late through the term. With that being said, for future projects, we will learn from this valuable experience in Junior Design 2, to always start planning the layout of our design as soon as possible before diving too deep into creating our custom 3-D printed enclosure.

7 Lifts 

Artifacts

Name Description
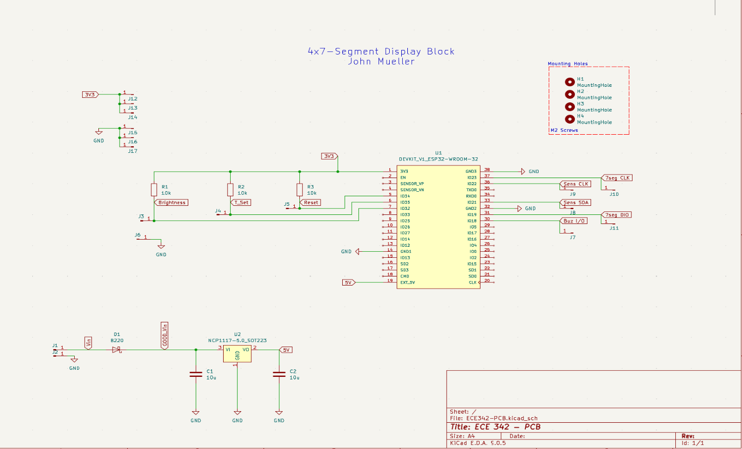
Voltage Regulator Kicad Schematic This is Kicad Schematic of the voltage regulator we used in our custom PCB   Download
Top-level Architecture This is the Top-level Architecture that outlines our major components of the entire system. The diagram shows how each block functions and interacts with each other.   Download
System Document - SACT This document describes the technical information of our Sensor-Activated Countdown Timer (SACT). The document explains how our system is designed, verified, and tested. It showcases the relevant properties of our system as well as a detailed step-by-step testing plan to verify the functionality of our project.   Download
3-Printed Design Box and Lid Our custom 3-D printed enclosure in FreeCad (Box and Lid).   Download
3-Printed Design Side Panels Our custom 3-D printed enclosure in FreeCad (Side Panels).   Download
PCB Layout Our PCB layout in Kicad   Download
Project Summary Video This our our team's project summary video, which showcases how our system works as well as the context of how we approached our project.   Link
Project Summary This document is a summary of our project goals, design approach as well as what we learned when developing this project   Download
Feedback