High Altitude Rocket Team: ECE Sub Team 2019-20

C++
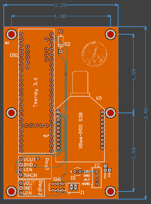
PCB
Teensy
Communication
Assembly

The goal of High Altitude Rocket Team (H.A.R.T) is to design, build and launch a two-stage rocket to reach the highest possible altitude. This year, our team set a goal of 15000 feet. Our ECE Sub team is mainly be responsible for providing technical support with electronics to the H.A.R.T. There are two main design goals for our ECE Sub team: • Goal 1: Design, build and test an on board avionics bay that records and transmits motor pressure data. • Goal 2: Design, build and test the new Rocket Launch system that can allow H.A.R.T members to launch the rocket from 2 miles away.

0 Lifts 

Artifacts

Name Description
Project Google sites Project Google sites that has team introduction, project introduction and our current status   Link
Google drive Google drive that contains all of our design files, testing results and project management related files   Link
Static Fire Video The full-scale rocket motor static fire and the pressure transducer are labeled at the end on the motor.   Link
Project Summary Video Project Summary Video for project closing   Link
Feedback