Camera Validation System 2019-20

C++
OpenCV
3D Printing
Node.js
Enclosure

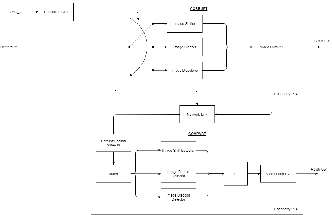
This system simulates a real life error that occurs in a off-the-shelf camera being used in a plane, car, or some other system. Verifying that the camera stream is not what it supposed to be in a quick and efficient manner is crucial to the success of the system and the lives of the people using it. Our goal is to detect the corruption we apply to the camera stream quickly and with a high level of confidence. Our system simulates a disruption in a camera image and catches that corruption via a comparison module. Our system takes in a camera stream, corrupts that stream and then compares the corrupted stream with the original stream. Corruption is decided by a user input web GUI. When the corruption is not applied, the system sends the original image straight to the output. When the signal is corrupted, the output signals that it has caught corruption.

0 Lifts 

Artifacts

Name Description
Project Website Project Website with summary and other artifacts   Link
Engineering/Customer Requirements List of 12 engineering and customer requirements   Download
Artifacts Folder Includes files: code, CAD, PCB designs, block diagrams, and more   Link
Block Diagram The block diagram of the system   Download
Summary Video A summary of the project   Link
Engineering/Customer Requirements CSV file   Download
Github Repository Repository of all code   Link
Feedback