Dual Channel RP2350 USB Oscilloscope - Winter 2026

Analog
React
Junior Design
Rust
Raspberry Pi
Spring 2025
Winter 2026
oscilloscope
Cool
RP2350
Tauri
USBC
RGB
Robust
Connector

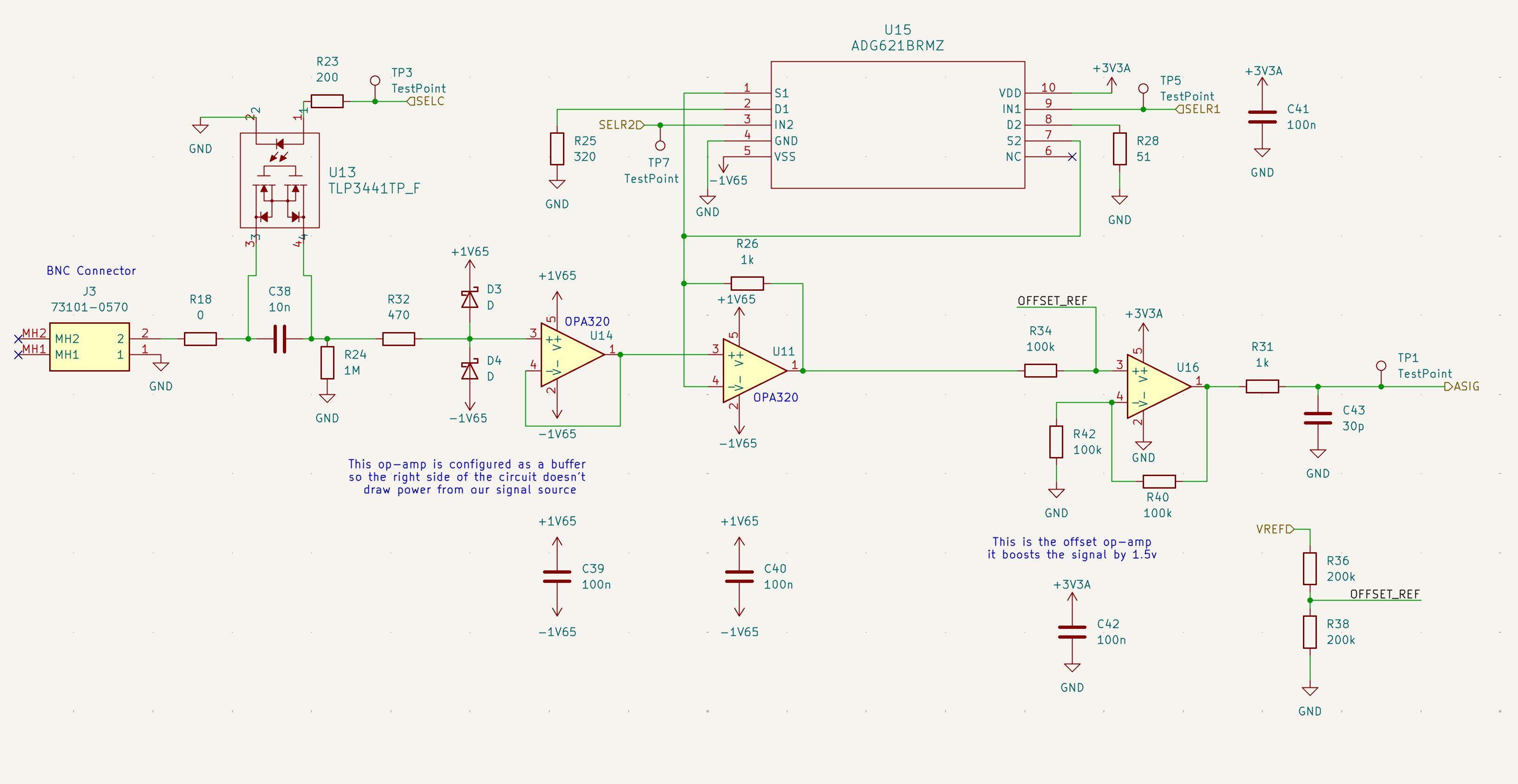
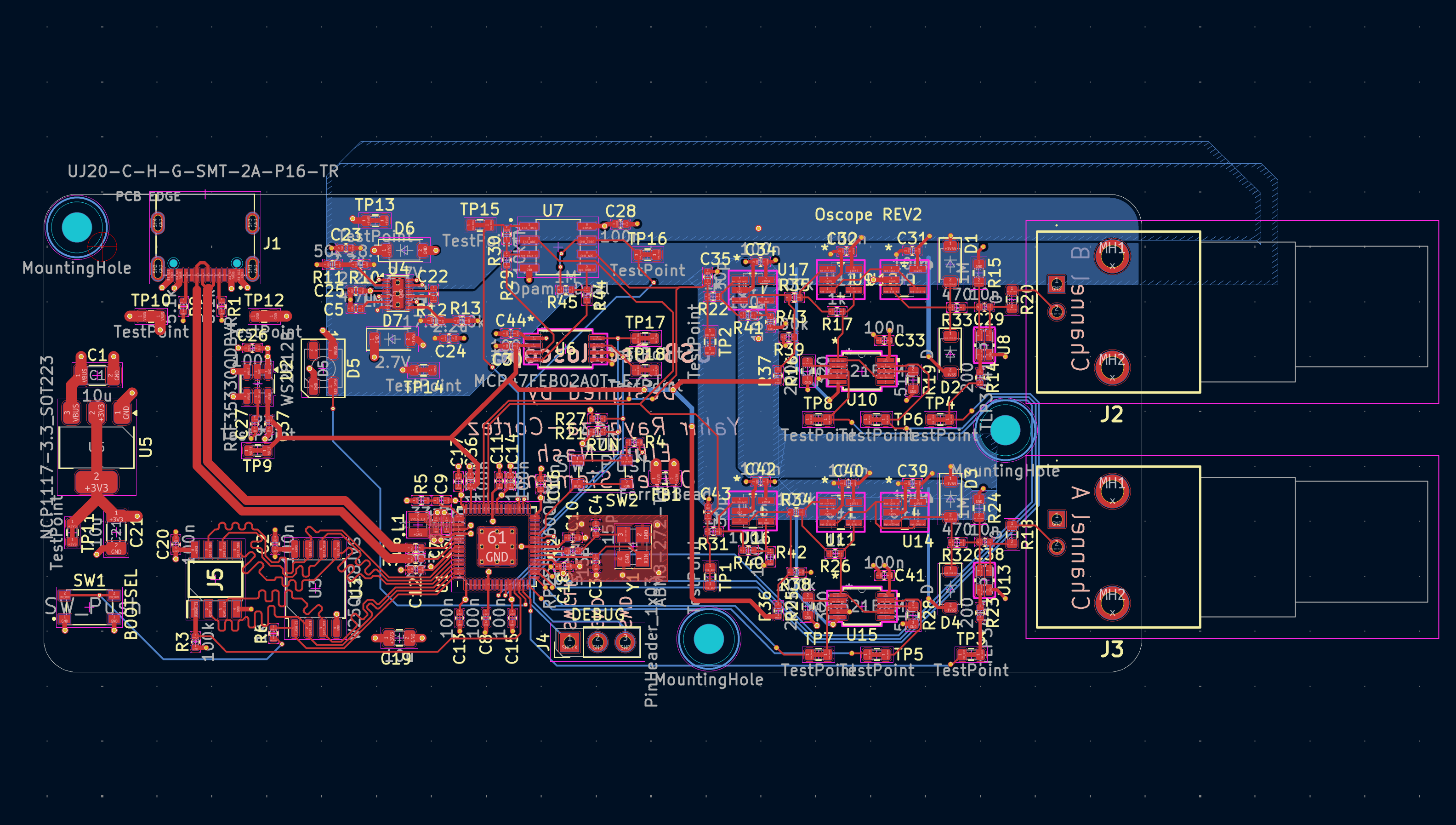
The Dual Channel RP2350 USB Oscilloscope is a high-performance measurement system capable of sampling two independent channels at 250kHz with an input range of +/-15V. Built around a custom Raspberry Pi RP2350 based board, this PCB integrates a precision analog front-end with adjustable gain modes, a hardware-based trigger system, and a low-noise power distribution network to deliver reliable signal analysis to a cross-platform desktop client. The heart of the system is a custom 4-layer PCB. Key hardware technologies include an Analog Front-End featuring TLP3441 photo-relays for isolated AC/DC coupling and a variable gain system utilizing ADG621 switches and OPA320 op-amps to scale signals, enabling reading of signals as small as 15mV in full resolution. A dedicated hardware trigger, comprised of an MCP6571 comparator and MCP47FEB DAC, provides precise waveform synchronization adjustable via the client app. A major technical decision in this project is the use of a unified Full-Stack Rust architecture. The firmware for the RP2350 is written in embassy-rs, allowing the firmware and client computer backend to share a single common library for data models. The system uses postcard, a no_std compatible library, to serialize waveform data into highly efficient packets for USB transmission. Additionally, the specta library introspects the Rust code to automatically generate TypeScript bindings for the React/Tauri frontend. This guarantees compile-time type safety across the entire stack. The Oscope client app offers a responsive interface with easily adjustable time and voltage axes, a math channel with Sum, Difference, Product, and Quotient functions, and realtime click-to-set trigger functionality. The most notable achievement was the successfully building the Revision 2 PCB, which resolved both initial integration challenges and manufacturing problems to deliver a fully functional integrated system.

29 Lifts 

Artifacts

Name Description
Executive Project Summary Project summary with a timeline of events   Download
Project Summary Video Summary video going over goals, challenges, future developments, etc.   Link
Bill of Materials A spreadsheet of all the materials used. Includes quantities, price, links.   Link
System Documentation System documentation that details our system, interfaces, and more.   Download
Github Repository Repository with project source code and KiCad board files.   Link
CadLab Project Interactive viewer for KiCad board files   Link
Feedback