Dual Channel 10vpp Oscilloscope (Team 13)

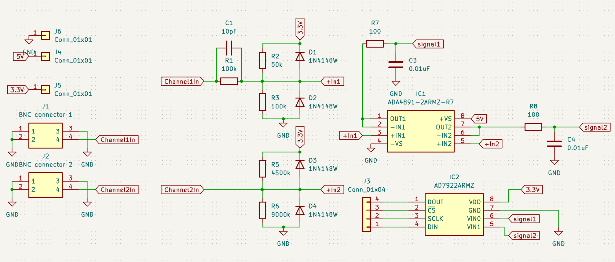
Our system's intended use is to analyze input signals and perform some basic measurements on them. The main setting this system would be used in is a laboratory setting, for measuring a signal across a component or at a specific node. To do so, we implemented features such as a trigger, adjustable time and voltage axis, and support for 1x and 10x attenuated probes. The design also features a custom-designed PCB for the front end, and a 3D-printed enclosure. The system is also designed to connect to standard probes by utilizing BNC connectors. Due to these design features, the oscilloscope is able to support 10Vp-p input signals at a wide range of frequencies. The most notable accomplishment for us was making two SPI-capable devices communicate with each other at high sample rates. Those two devices being the ESP32 microcontroller and our display, both of which are vital parts of the system. Another notable accomplishment is designing an analog front end that meets the requirements for the system. Some notable challenges we faced throughout were getting the ADC to sample at a high rate and getting the microcontroller and display to work properly together.

0 Lifts 

Artifacts

Name Description
Team 13 Project Video Overview of the Project through a presentation   Link
Team 13 Executive Summary Executive Summary of the Oscilloscope Project   Download
Feedback