Charging & Boost circuit for Li-ion batteries

PCB
Problem Solving

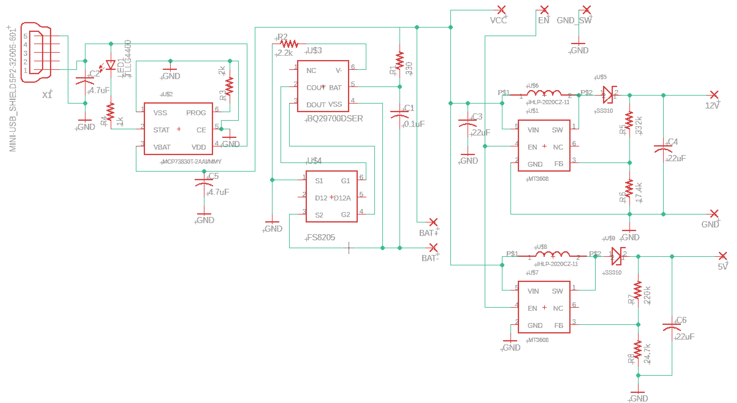
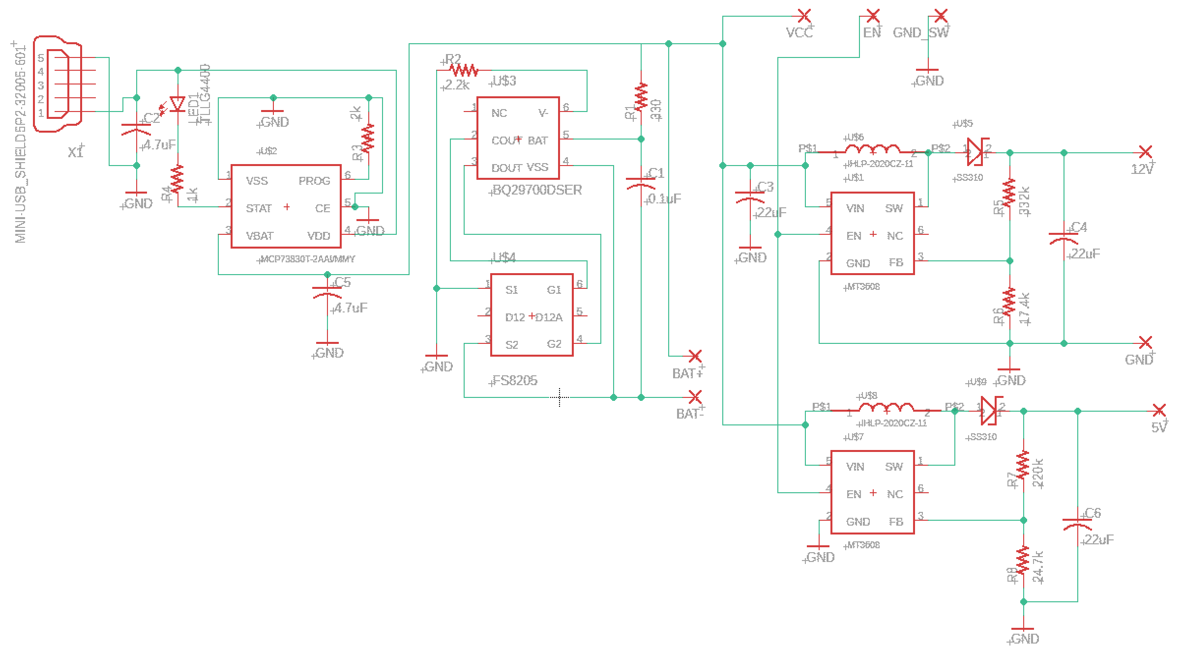
This is a simple circuit that utilizes MT3608, BQ297100, and a MCP3830 to accomplish the task of charging a lithium ion battery and also boosting its voltage to 12V and 5V along with also featuring some fault protections like over/under voltage among others. This was pretty difficult to come up with and create since I had just a day to completely remake it since my original circuit that featured one chip that was going to be responsible for most of this required some kind of way to communicate. My plan was to use the Arduino that we originally planned to use but my team decided to not go with the Arduino which left me with the dilemma of having to create a whole new circuit that could do basically all the things the previous one could except using completely different parts.The images are the artifacts listed below.

0 Lifts 

Artifacts

Name Description
PCB Layout This is the layout I came up with for the charging/boosting circuit I created.   Download
Schematic This is the schematic that I used to create the board   Download
Feedback