Tentacle Arm - EECS Capstone (Group 26)

C
Python
3D Printing
Verilog
FPGA
Robotics
Assembly

Our project aims to develop a robotic tentacle arm that can move freely and accurately in 3D space, while maintaining a low production cost of $300. The arm is built with 3D-printed components, and connected to a user's computer over USB. Our team implemented a mechanical system for moving the arm itself, a PCB and various electronics to communicate between components, and software to visualize the arm through a simulation and allow the user to enter coordinates. Each of these systems required extensive testing to not only ensure that they could function independently, but also be easily to integrate together. Integrating all of the mechanics proved to be somewhat of a challenge, so we were unable to do as much movement testing as we would have liked to. The parts that we did complete ended up being reliable and easy to use, something that we'll continue to focus on with future endeavors. If development continued, we are confident that our team would be able to get the arm to a point where it could perform reliable, accurate movement.

3 Lifts 

Artifacts

Name Description
Project Document Our final project document.   Download
Project Summary Video Our project's summary video, where our group goes over the different aspects of our project and discusses its accomplishments and limitations.   Link
Executive Summary A summary of our project, a timeline of its progress, and a discussion of our results.   Download
Vertebrae Schematic Part schematic for the 3D modelled and printed vetebrae that make up the length of the tentacle arm.   Download
Block Diagram Overall block diagram of all subsystems and blocks.   Download
Buck Converter PCB Layout Layout of the Buck Converter PCB that was designed to power the encoders and motor drivers in the system.   Download
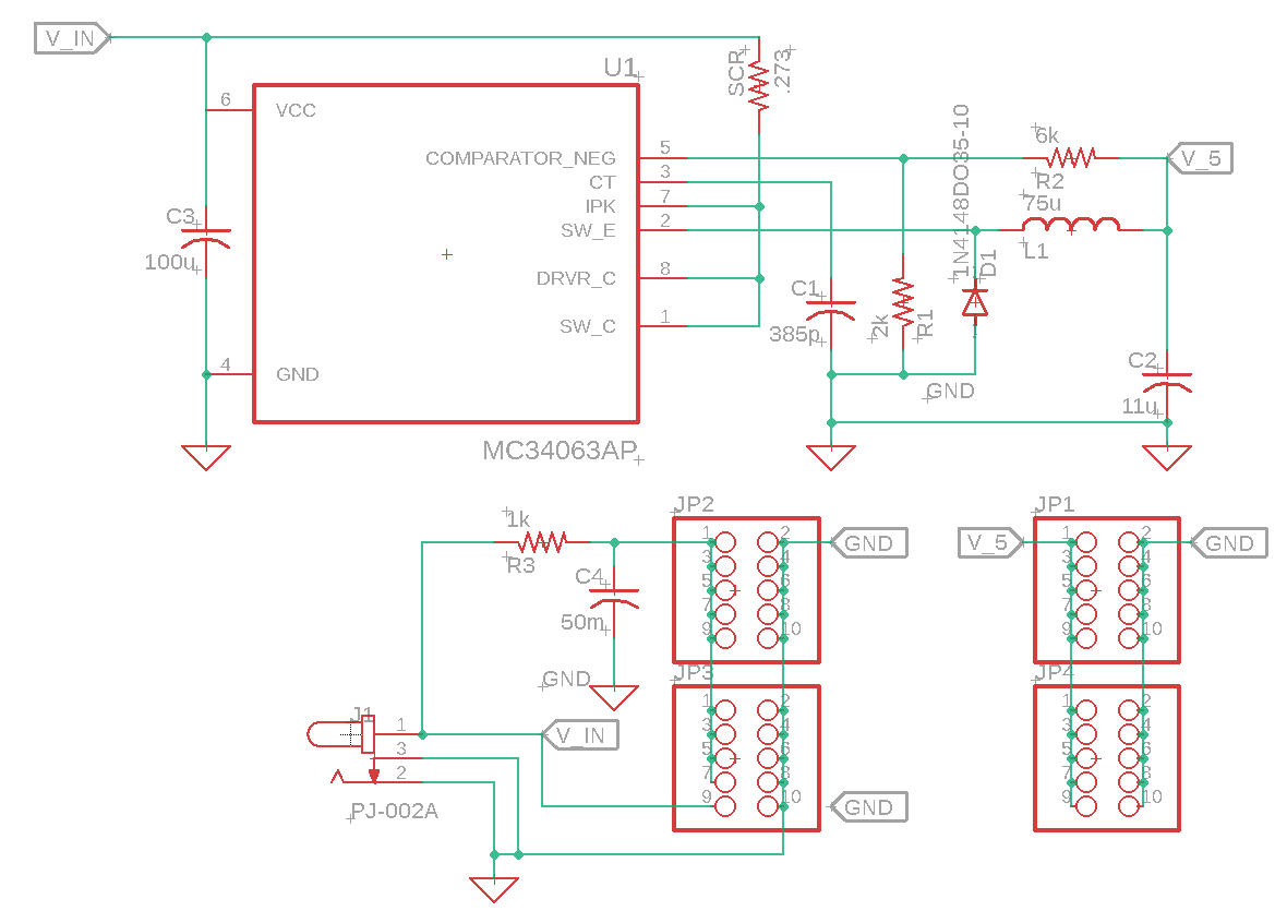
Buck Convert PCB Schematic Schematic for the Buck Converter PCB that was designed to power the encoders and motor drivers in the system.   Download
Bill of Materials (BOM) The bill of materials of the tentacle arm system. Contains the parts list, costs, quantities, and manufacturer's numbers for all components. Sorted by sub-system.   Download
Feedback