Mobile Robot Package Delivery

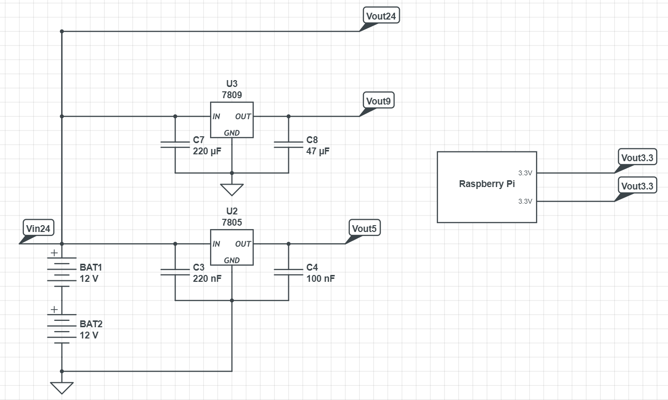
Building a robot that deliver packages from 1 location to another. The robot can be traceable from a web browser with live location and live camera feed. The robot should find his best path, avoid obstacles, and notify the sender and receiver when the package is either has been sent or received. My part in this project is designing the power block, obstacle manager, and path following algorithms.

0 Lifts 

Artifacts

Name Description
Obstacle Avoidance Designing The design of the robot's obstacle manager.   Download
Power Supply Design The design of the robot's power supply   Download
Feedback