Cloud Computing Billing Automation

Python
Operations / Cloud
Automation

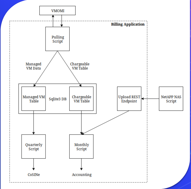
OSU IT Infrastructure provides virtualized computing resources for use across campus. As usage has grown, they need a better way to manage resource tracking and billing in order to recoup the costs of providing this service to campus. This project will include working with stakeholders to automate this process by pulling virtualized resource utilization and compiling it to a billing spreadsheet monthly.

0 Lifts 

Artifacts

Name Description
Project Archive Overall project archive containing all relevant documents including the requirements overview, design overview, documentation, and feedback.   Download
Design Overview Design overview for the billing project.   Download
Video Overview Video overview for design of billing project.   Link
Github Github repository for the project.   Link
Expo Poster 8x11 poster describing the project.   Download
Feedback