Motion Detection System with Alarm & PIR Sensor

PHP
Security
Arduino
Embedded Systems

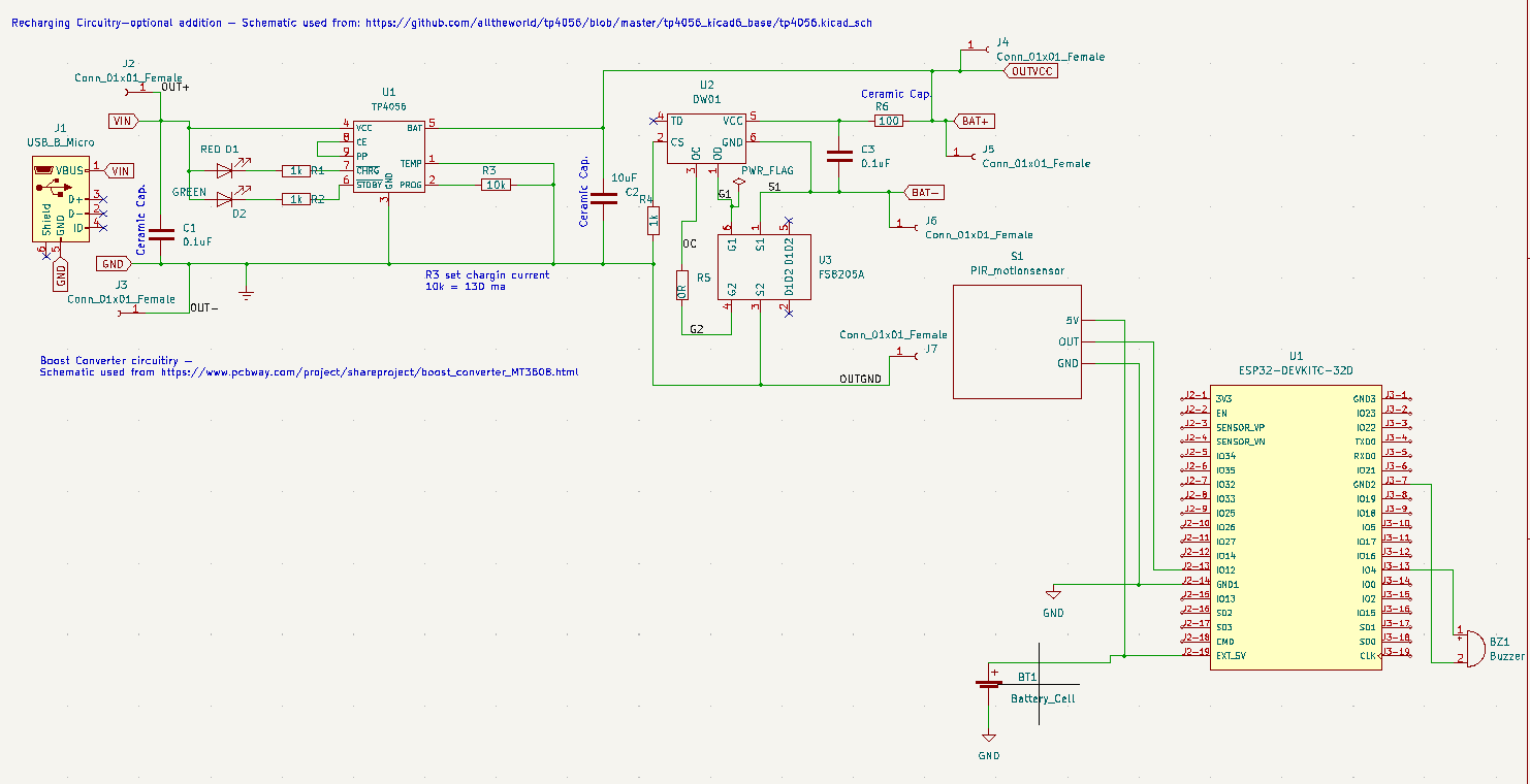
The motion detection system was created to give students real-time updates on motion detected in their rooms. Many college students spend most of their time on campus but must guarantee their college homes remain safe. Therefore this compact motion detection system allows just that. The motion detection system uses a PIR sensor to detect motion and a Piezo buzzer to play audio notifying that someone or something has entered. It also updates the data every 10 seconds on a webpage linked here.

0 Lifts 

Artifacts

Name Description
System Demo This document includes a video demoing all the system requirements that the system meets. These requirements can be found in the Engineering Requirement artifact above.   Link
Video Showcasing system functionality This video showcases the functionality of my completed system.   Link
Executive Project Summary Summary of the design requirements and process, and what was learned during this project   Link
System Webpage This is the website where the system updates when motion is detected to the user & alerts the user when motion is detected   Link
System Schematic This KiCad Schematic includes all the major components in the system. These components include the ESP-32, Battery, Rechargeable battery module, PIR Sensor and a Piezo Buzzer   Download
System Code This folder contains all the systems code. Includes both a PHP file and Arduino Code   Download
Feedback