Supply Activity Logger

The Supply Activity Logger is designed to monitor the state of the package it's in over the course of a shipping journey up to several weeks in length. The data can then be extracted at the end of a journey via a micro SD card, and the pertinent sensor data read. The system takes advantage of a suite of sensors specifically chosen for their low power capabilities, a low power high accuracy GPS, serial configurability, shock interrupts, and a microcontroller that features an RTC that can run while in sleep mode to implement interval timing. Notable challenges included unifying the programming library support and communication protocol between the sensors and the microcontroller, and achieving the prescribed low power state. In the future, support between components should be verified early, and said components should be secured as soon as possible so that supply shortages don't force component substitution, which can cause incompatibilities.

0 Lifts 

Artifacts

Name Description
Engineering Requirements The ECE Engineering Requirements for the SAL Project   Download
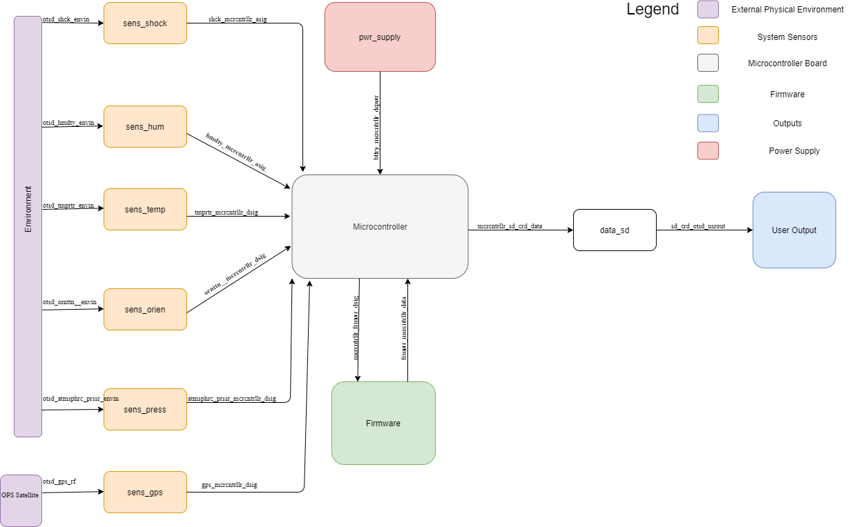
Block Diagram The full block diagram for the ECE project, with labels that correspond to the interface definitions artifact   Download
Risk Register Risk Register for the ECE SAL group   Download
Interface Definitions Interface definitions that correspond to the block diagram artefact. Updated 3/7/20201   Download
Project Charter The Project Charter document for the ECE PAL project   Download
Enclosure Model 3D model of the enclosure block that we used.   Download
Executive Summary Executive Summary going over timeline, core project descriptions and goals, and Takeaways.   Download
Project Closeout Project Closeout Final Document   Download
Project Summary Video Summarizes project functionality and discussion about project limitations and challenges   Link
PCB Schematics Schematic of the PCB design   Download
Feedback