Robust Two-Axis Robotic Arm with LED Indicators - Team 26

PCB
Robotics
Junior Design
Winter 2026

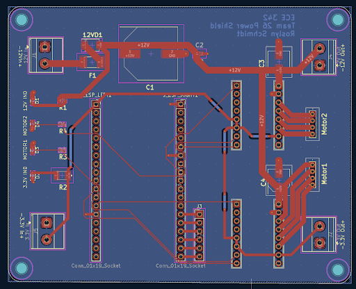
The Robust Two-Axis Robotic Arm with LED Indicators was created with the intention of developing a robotic arm capable of drawing pictures by precisely controlling motion along two axes. The system allows a user to control the arm so that it can trace shapes or images on a drawing surface. LED indicators provide visual feedback about the system’s power and operational status, helping users quickly determine whether the system is powered and functioning correctly. The system integrates several key technologies across mechanical, electrical, and software components. The mechanical structure of the arm was designed using CAD software, and the arm segments were custom 3D printed to meet the size, strength, and motion requirements of the project. On the electrical side, a custom printed circuit board (PCB) power shield was designed to regulate and distribute power to the system using a voltage regulator to ensure stable operation of the motors and control electronics. The arm is controlled through a graphical user interface (GUI) that allows the user to manually input G-code commands, which are translated into motor movements that control the arm’s position and drawing motion. The system also includes an emergency stop button that immediately halts operation if needed, providing an important safety feature. One of the most notable accomplishments of this project was successfully integrating the mechanical design, custom electronics, and software control into a single working system. Designing and manufacturing custom 3D printed arm components while ensuring reliable power distribution and motor control presented several engineering challenges. Future improvements could include increasing the precision of the arm’s motion, expanding the GUI to allow users to upload drawing files directly, and adding additional axes to allow for more complex motion and drawing capabilities.

4 Lifts 

Artifacts

Name Description
Executive Project Summary Executive Project Summary   Download
Project Summary Video This is the project summary video.   Link
Feedback