TekBox: An IoT Lockbox System (2019-20)

Web
PHP
Security
Server Side
Web
Mobile
Operations / Cloud
Software Engineering
iOS
Embedded Systems
Full Stack
Hardware
Swift
IoT
Consumer Product
Data Engineering

TekBox is an Internet of Things (IoT) reconfigurable lockbox system, similar to Amazon Lockers, but for the TekBots Store at Oregon State University. The store is student-run, and relies on student availability for store hours. TekBox extends order pickup availability by allowing store workers to load lockers with orders, with no interaction required between store workers and customers upon pickup. Items can be purchased on the TekBots Store website, and picked up by customers after they have been verified with ONID single sign-on, and Duo two-factor authentication. The system may be administered using a website, or native iOS app. TekBox is a system consisting of the following components: - TekBox IoT Locker Units: Rechargeable solenoid locks with Bluetooth and Wi-Fi connectivity - TekBox Dashboard: System administration web app - TekBox Access: Customer-facing web app for order pickup - TekBox iOS App: Native app for system administration, including locker setup and offline access

1 Lifts 

Awards

Artifacts

Name Description
Project Summary Video An introduction to TekBox, including a project overview, design decisions, and demos.   Link
Engineering Requirements A list of the engineering requirements for TekBox. Engineering requirements are a list of statements that define the goals that the project should meet or exceed and the properties it should have. Engineering requirements are based on the client's needs and expectations and are distilled down to be working defintions between the client and engineers.   Download
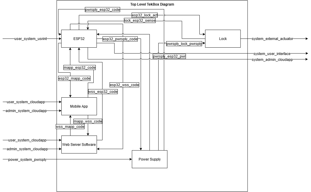
Top Level Block Diagram An overview of each of the main blocks of the system with the interfaces between them. The top level block diagram is useful through the design stage of the project, as it allows engineers to see how the blocks they are focusing on interact with other engineers' blocks. It is also helpful when assembling the full system to make sure everything is put together correctly. It is usually used in conjunction with a list of the interface properties.   Download
Project Google Site The main public-facing documentation for the project. The Google Site includes many of the artifacts and finished documentation for the project that the team can share publicly. It is useful for giving an overview of the project without diving into the technical details of how the project works.   Link
Online File Repository The team's public facing file repository via Google Sites. This has the design files that were used for the project and is a more technical area of the project's research and development and contains things like the project's PCB CAD files, software, and datasheets.   Link
Feedback