Battery Powered Traffic Tracking Pet Door (Group 04) ECE342-W22

System Design
Arduino
Junior Design

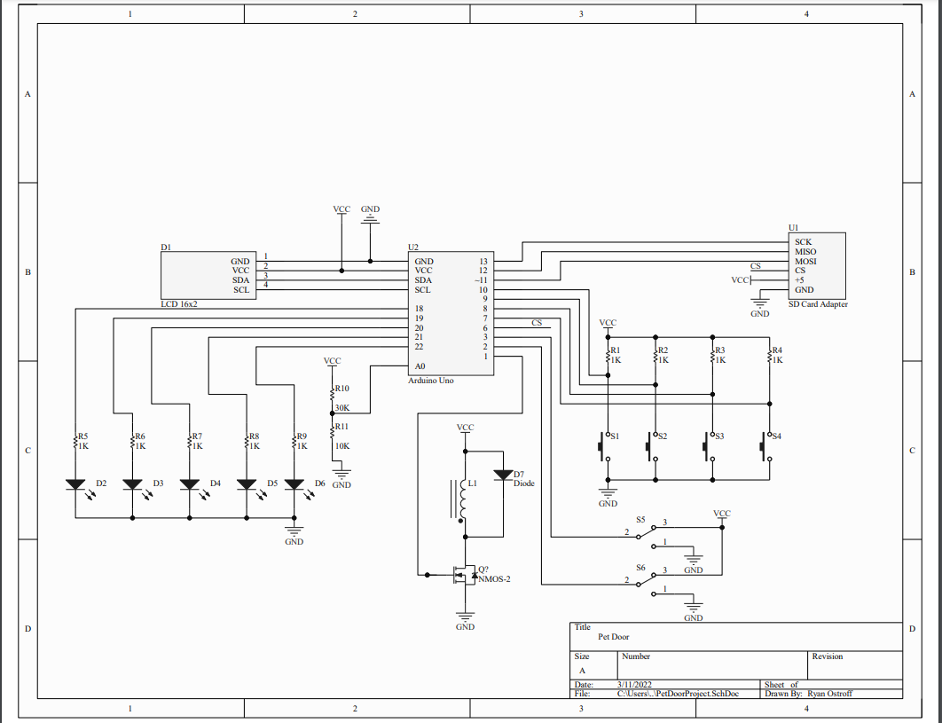
We were tasked with creating an electronic pet door from scratch with a small number of requirements, such as being user programmable, reasonably secure, accurate, and able to monitor usage. We decided to make the system battery powered, and able to track the pets last location as being either outside or inside. For this project we incorporated an Arduino Uno as our microcontroller. Connected to the Uno is our LCD display, SD card reader, buttons and LED's (custom PCB board), as well as a solenoid fastened to an aluminum C bracket acting as a locking mechanism. The main challenge we faced through this project turned into our greatest accomplishment, that challenge being powering the Arduino Uno and our solenoid through the same power source (battery powered). We ended up changing the system from a 9V to a 12V, eventually ending up using 16.5V battery pack due to the solenoid requiring more than our original 12V system in order to provide consistent reliable functionality. When the pet presses one the pressure plates, the solenoid door mechanism will unlock, meaning the swinging door can move freely and the pet can push it out of the way to enter. The timer in our code is currently set up for 10 seconds after the initial pressure plate activation, after which the solenoid will trigger and lock the door. Depending on which pressure plate is pressed last, an LED will indicate whether the pet left the door to the outside or came back inside.

1 Lifts 

Artifacts

Name Description
Project Summary explanation of design process and key lessons   Download
Project Summary Video A short video describing and showing off the different features of our Pet Door, as well as detailing our process, accomplishments and learning experiences along the way.   Link
Feedback