Senior Design Project: Digital Storage Oscilloscope

After building a USB Oscilloscope for my Junior Design Project, Intel contacted my partner and I through their FPGA Academic Program to offer their sponsorship. Leah Lindblom from Intel's Product Marketing Department in San Jose currently serves as our client for our Senior Design Project, a Digital Storage Oscilloscope. The main goal is to increase the sampling rate from 1 Msps to 10 Msps and output to an LCD touch screen connected to the DE1-SoC Development Board.

0 Lifts 

Artifacts

Name Description
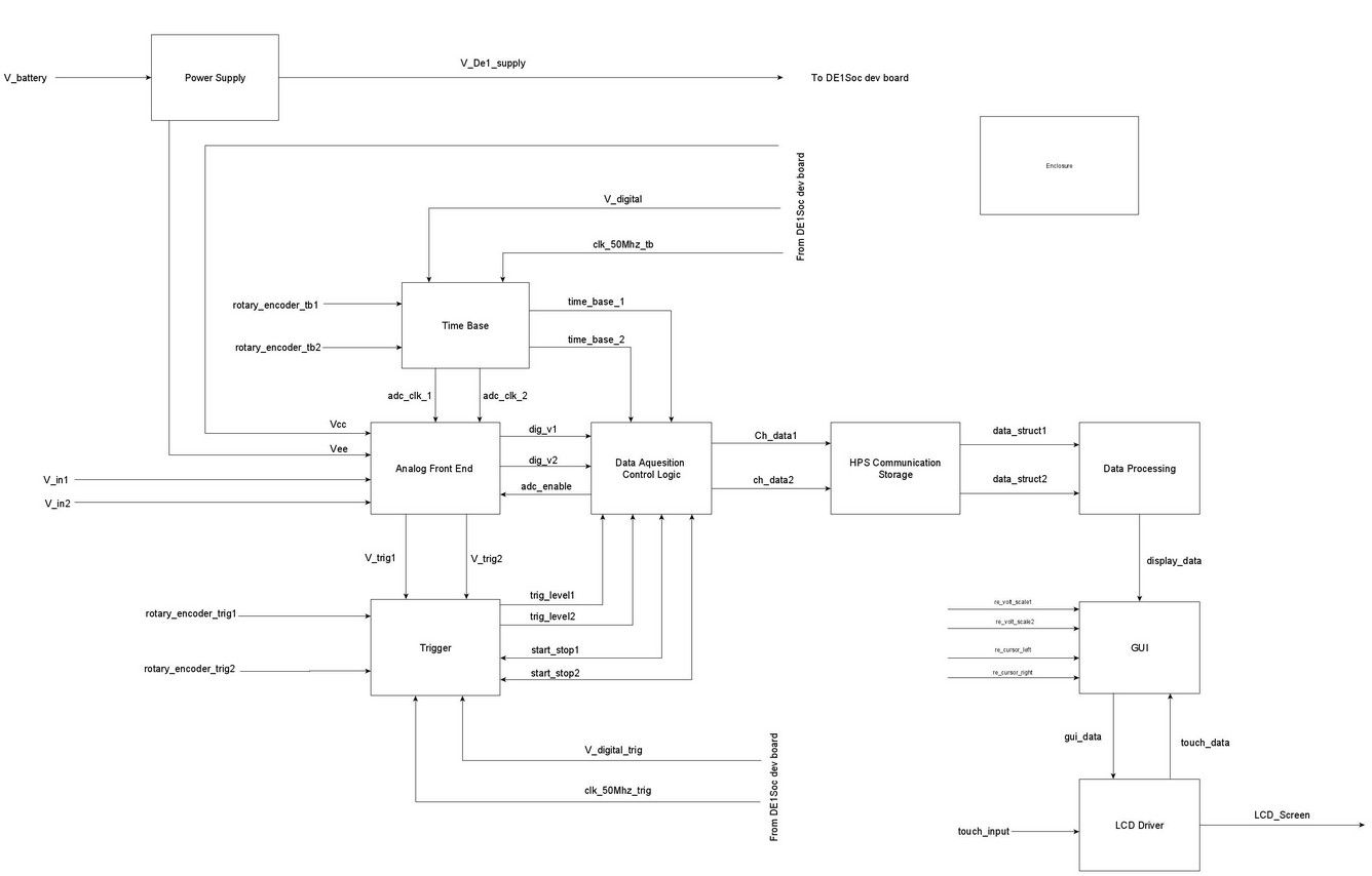
Block Diagram Block Diagram of the System.   Download
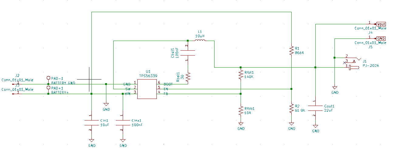
Voltage Regulator Schematic Voltage Regulator for lithium-ion battery.   Download
Feedback